摘要:随着“互联网+”、数字经济与人工智能发展,高校需培养复合型人才,传统商科教学面临挑战。《“互联网+”时代的企业战略管理》课程作为全校必修课,为学生学习和职业能力养成奠定知识、能力和素质基础。但因内容多、理论强、难度大,传统教学效果欠佳。为获得更优质的教学效果,将OBE教育理念引入课程教学,优化教学目标、设计与考核评价体系,开展混合式教学改革,以提升教学效果、达成改革目标。
关键词:OBE理念;“互联网+”;课程教学
一、教学改革基础
(一)课程教学现状
本课程是基于“信息产业商学院办学定位”,为实现“数字经济时代高情商经营管理人才”培养目标而开设的全校商科必修课,着重培养学生的前瞻性战略视野以及创新管理思维。在课程初期,学生的求知欲望强烈,但由于学生基础薄弱,课程内容多、理论性强和“不接地气”,积极性容易受挫。这是由于传统的讲授式教学,教师以教材为主线讲解,追求内容体系的完整性,存在赶进度、填鸭式教学的情况,学生学习仅停留在表面,导致学习效果不理想。同时,传统自学模式导致学员团队合作意识不足,不利于高阶能力的养成,教学效果不理想。
为摆脱上述困境,提升学生学习主动性与教学质量,课程组依托超星学习通教学平台,开展混合式教学改革初步探索。通过构建“在线导学视频—课上随堂测试—课后在线讨论与作业”的教学模式,弥补了传统线下教学中学习过程数据难以追踪的短板,实现了线上线下融合教学的转型,阶段性教学成效显著。
(二)OBE理念应用进展
美国借ABET认证体系将OBE融入工程教育,推动高校增加实践与企业实习模块,培养创新与协作能力;澳大利亚强化校企协同,联合制定培养目标、参与教学评价,实现人才与产业需求对接;英国以学生为核心,用模块化课程提供个性化学习路径,提升自主学习能力。在国内,OBE是高等教育改革核心议题,工程与师范教育成果突出:重庆大学王金旭等人明确OBE实施要点,强调教学观念转变与个性化设计;清华大学苏芃等人围绕通识课程界定学习产出,设计“产出导向”教学资源与环节;西安航空学院刘琼等人构建OBE理实一体化模式,推动学生从被动学习向主动学习转变。
因此,为适应高校人才转型建设培养需求,深化实战化和信息化教学改革与创新,将OBE教育理念引入课程,对课程进行基于OBE理念的混合式教学改革,围绕“以学生为中心”“以成果为导向”,优化教学内容、教学方法及考核评价体系,必将有效提升人才培养质量。
二、课程改革方案
(一)教学目标优化
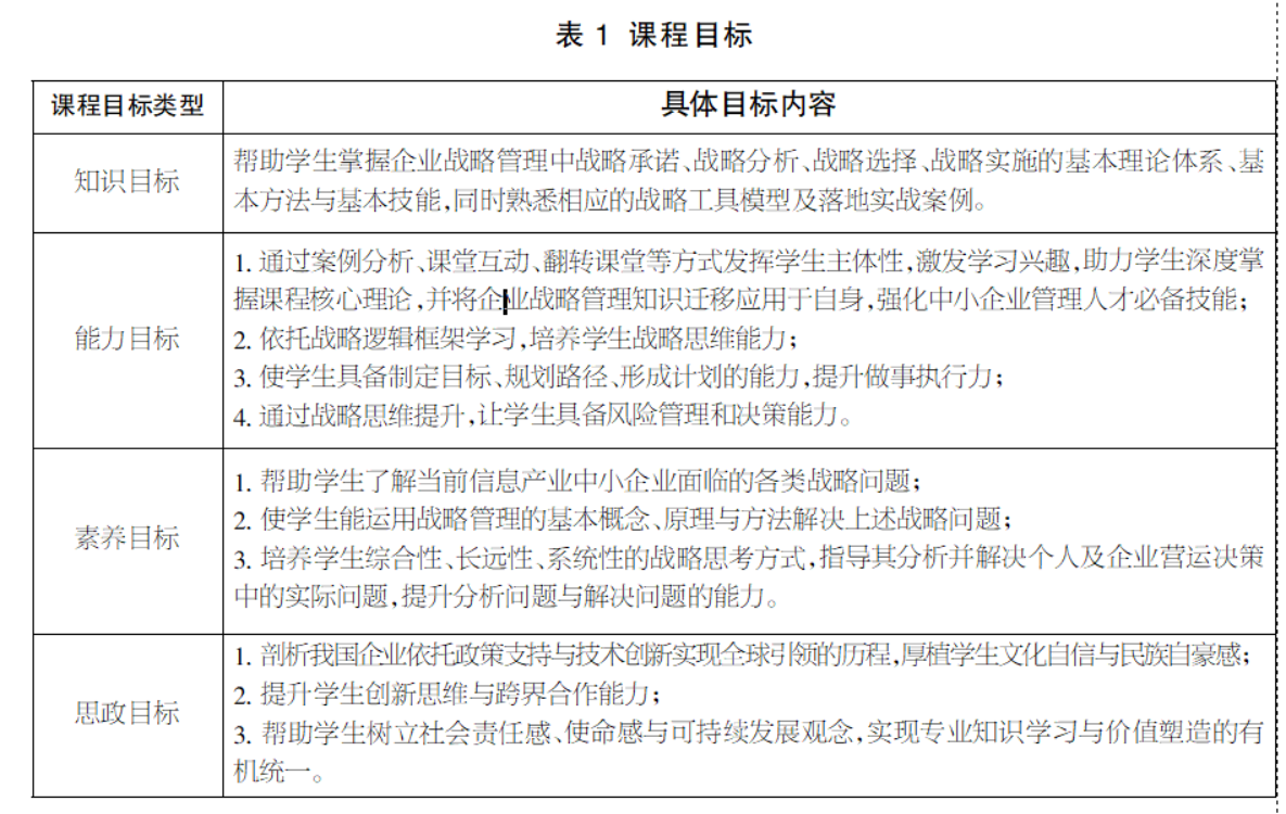
根据OBE教育理念,以成果为导向,以学生为中心,反向进行教学设计。教学目标是教学成果的检验标准。因此,本课程基于OBE教育理念设计教学,结合人才培养目标,设定了知识、能力、素养和价值四位一体的课程教学目标(详见表1)。
(二)教学设计重构
以“学生为中心”“成果为导向”为核心,结合“互联网+”课程的实践性特点,重构“线上预习—线下互动—实践应用—反馈改进”的闭环教学设计,确保各环节均服务于教学目标的达成。
1.线上预习:夯实基础,靶向设问
依托超星学习通平台,构建“模块化预习资源包”,每个章节预习资源包含“15分钟导学视频+1~2个微型案例+3道预习检测题”;要求学生在预习后提交“疑问清单”,教师汇总高频疑问,作为线下课堂互动的核心议题,实现“以学定教”。
2.线下互动:突破难点,强化应用
摒弃传统“教师主讲”模式,采用“案例研讨+翻转课堂+情景模拟”的互动形式,聚焦学生预习中的难点与能力培养目标:以“真实企业案例”为载体,开展“小组协作分析—代表汇报—师生点评”活动。选取“战略实施”等实践性强的章节,安排学生以小组为单位,课堂上由学生担任“小老师”讲解核心内容,教师则作为引导者补充案例、纠正偏差,强化学生对知识的深度理解与表达能力;设置情景模拟,要求学生在规定时间内制定应急战略调整方案并进行汇报,教师从“战略逻辑性、可行性、风险预判”等维度进行评价,培养学生的临场决策与团队协作能力。
3.实践应用:衔接产业,深化产出
为解决课程“不接地气”的问题,设计“阶梯式实践任务”,推动学生将理论知识转化为实践能力,实现“从课堂到职场”的过渡。课后布置“企业战略分析报告”作业,要求学生选取一家自己熟悉的互联网企业,运用课程工具模型分析其当前的战略现状;鼓励学生参与“互联网+”大学生创新创业大赛,将课程所学知识应用于创业项目设计,实现“以赛促学、以实践验学”。
4.持续反馈:及时评价,以评促改
在课程教学过程中,需构建“评价—反馈—改进”的完整闭环。在反馈环节,一方面开展即时反馈,过程性评价与实践评价结束后,教师要在3个工作日内向学生反馈作业评分细则、项目改进建议等评价结果,针对共性问题组织集中讲解,个性问题则进行一对一指导;另一方面实施周期性反馈,每学期开展课程教学满意度调查,收集学生对教学目标、教学设计、考核方式的意见与建议。基于这些反馈,课程组定期召开教学研讨会,结合学生反馈、考核数据。

三、总结
在“互联网+”与数字经济深度融合的背景下,《“互联网+”时代的企业战略管理》课程作为商科人才培养的核心载体,其教学模式改革势在必行。本研究基于OBE理念,从教学目标、教学设计等方面开展改革探索,核心在于打破传统“以教为中心”的桎梏,真正实现“以学生为中心、以成果为导向”,推动学生从“学会知识”向“会用知识、提升能力、养成素养”转变。
【夏兴钰 王力东 本文为重庆移通学院“互联网+”时代的企业战略管理项目(项目编号为:23JG2033),作者单位:重庆移通学院】
摘要:随着“互联网+”、数字经济与人工智能发展,高校需培养复合型人才,传统商科教学面临挑战。《“互联网+”时代的企业战略管理》课程作为全校必修课,为学生学习和职业能力养成奠定知识、能力和素质基础。但因内容多、理论强、难度大,传统教学效果欠佳。为获得更优质的教学效果,将OBE教育理念引入课程教学,优化教学目标、设计与考核评价体系,开展混合式教学改革,以提升教学效果、达成改革目标。
关键词:OBE理念;“互联网+”;课程教学
一、教学改革基础
(一)课程教学现状
本课程是基于“信息产业商学院办学定位”,为实现“数字经济时代高情商经营管理人才”培养目标而开设的全校商科必修课,着重培养学生的前瞻性战略视野以及创新管理思维。在课程初期,学生的求知欲望强烈,但由于学生基础薄弱,课程内容多、理论性强和“不接地气”,积极性容易受挫。这是由于传统的讲授式教学,教师以教材为主线讲解,追求内容体系的完整性,存在赶进度、填鸭式教学的情况,学生学习仅停留在表面,导致学习效果不理想。同时,传统自学模式导致学员团队合作意识不足,不利于高阶能力的养成,教学效果不理想。
为摆脱上述困境,提升学生学习主动性与教学质量,课程组依托超星学习通教学平台,开展混合式教学改革初步探索。通过构建“在线导学视频—课上随堂测试—课后在线讨论与作业”的教学模式,弥补了传统线下教学中学习过程数据难以追踪的短板,实现了线上线下融合教学的转型,阶段性教学成效显著。
(二)OBE理念应用进展
美国借ABET认证体系将OBE融入工程教育,推动高校增加实践与企业实习模块,培养创新与协作能力;澳大利亚强化校企协同,联合制定培养目标、参与教学评价,实现人才与产业需求对接;英国以学生为核心,用模块化课程提供个性化学习路径,提升自主学习能力。在国内,OBE是高等教育改革核心议题,工程与师范教育成果突出:重庆大学王金旭等人明确OBE实施要点,强调教学观念转变与个性化设计;清华大学苏芃等人围绕通识课程界定学习产出,设计“产出导向”教学资源与环节;西安航空学院刘琼等人构建OBE理实一体化模式,推动学生从被动学习向主动学习转变。
因此,为适应高校人才转型建设培养需求,深化实战化和信息化教学改革与创新,将OBE教育理念引入课程,对课程进行基于OBE理念的混合式教学改革,围绕“以学生为中心”“以成果为导向”,优化教学内容、教学方法及考核评价体系,必将有效提升人才培养质量。
二、课程改革方案
(一)教学目标优化
根据OBE教育理念,以成果为导向,以学生为中心,反向进行教学设计。教学目标是教学成果的检验标准。因此,本课程基于OBE教育理念设计教学,结合人才培养目标,设定了知识、能力、素养和价值四位一体的课程教学目标(详见表1)。
(二)教学设计重构
以“学生为中心”“成果为导向”为核心,结合“互联网+”课程的实践性特点,重构“线上预习—线下互动—实践应用—反馈改进”的闭环教学设计,确保各环节均服务于教学目标的达成。
1.线上预习:夯实基础,靶向设问
依托超星学习通平台,构建“模块化预习资源包”,每个章节预习资源包含“15分钟导学视频+1~2个微型案例+3道预习检测题”;要求学生在预习后提交“疑问清单”,教师汇总高频疑问,作为线下课堂互动的核心议题,实现“以学定教”。
2.线下互动:突破难点,强化应用
摒弃传统“教师主讲”模式,采用“案例研讨+翻转课堂+情景模拟”的互动形式,聚焦学生预习中的难点与能力培养目标:以“真实企业案例”为载体,开展“小组协作分析—代表汇报—师生点评”活动。选取“战略实施”等实践性强的章节,安排学生以小组为单位,课堂上由学生担任“小老师”讲解核心内容,教师则作为引导者补充案例、纠正偏差,强化学生对知识的深度理解与表达能力;设置情景模拟,要求学生在规定时间内制定应急战略调整方案并进行汇报,教师从“战略逻辑性、可行性、风险预判”等维度进行评价,培养学生的临场决策与团队协作能力。
3.实践应用:衔接产业,深化产出
为解决课程“不接地气”的问题,设计“阶梯式实践任务”,推动学生将理论知识转化为实践能力,实现“从课堂到职场”的过渡。课后布置“企业战略分析报告”作业,要求学生选取一家自己熟悉的互联网企业,运用课程工具模型分析其当前的战略现状;鼓励学生参与“互联网+”大学生创新创业大赛,将课程所学知识应用于创业项目设计,实现“以赛促学、以实践验学”。
4.持续反馈:及时评价,以评促改
在课程教学过程中,需构建“评价—反馈—改进”的完整闭环。在反馈环节,一方面开展即时反馈,过程性评价与实践评价结束后,教师要在3个工作日内向学生反馈作业评分细则、项目改进建议等评价结果,针对共性问题组织集中讲解,个性问题则进行一对一指导;另一方面实施周期性反馈,每学期开展课程教学满意度调查,收集学生对教学目标、教学设计、考核方式的意见与建议。基于这些反馈,课程组定期召开教学研讨会,结合学生反馈、考核数据。

三、总结
在“互联网+”与数字经济深度融合的背景下,《“互联网+”时代的企业战略管理》课程作为商科人才培养的核心载体,其教学模式改革势在必行。本研究基于OBE理念,从教学目标、教学设计等方面开展改革探索,核心在于打破传统“以教为中心”的桎梏,真正实现“以学生为中心、以成果为导向”,推动学生从“学会知识”向“会用知识、提升能力、养成素养”转变。
【夏兴钰 王力东 本文为重庆移通学院“互联网+”时代的企业战略管理项目(项目编号为:23JG2033),作者单位:重庆移通学院】